注意:访问本站需要Cookie和JavaScript支持!请设置您的浏览器! 打开购物车 查看留言付款方式联系我们
初中电子 单片机教材一 单片机教材二
搜索上次看见的商品或文章:
商品名、介绍 文章名、内容
首页 电子入门 学单片机 免费资源 下载中心 商品列表 象棋在线 在线绘图 加盟五一 加入收藏 设为首页
本站推荐:
关于“D40”最早的文章
文章长度[3088] 加入时间[2006/7/1] 更新时间[2026/5/27 7:30:10] 级别[3] [评论] [收藏]


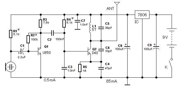
   从电路明显可以看出电路还较简易,不够完善,但这篇文章的历史意义要远远大于他的实际制作意义,我想也是这篇文章给了业余调频发烧友一个美丽的梦。

晓吴: 

这是一篇刊登在《家电维修》1992年第7期上的文章,名叫《超远程无线话筒》,作者是李栋鑫,说是能在开阔地最远可以发射1.5kM。我看到这篇文章是在95年还是96年的时候,当时我真的对这管子是日思夜想,千方百计的想买到这个神奇的管子,但几年后我终于明白了些什么…………

   D40 这个管子最早初现在1992年《家用电器》刊登的一篇《超远程调频无线话筒》文章提到的,文章发表后,无线电爱好者无不为它神往,但确苦于没D40的参数,无法制做,正在吊足所有人胃口时,巧在这时,半年后又一篇《超远程调频无线话筒》一文答读者见刊,声称D40为特殊新型产品,并提供了该管的性能指标:D40 管是台湾敏通公司的产品,进口时型号已被抹去,电气参数BVCE0>9V、ft>280MHz、PCM:1W、ICM:150mA、β>120,声称据他们了解国内市场目前是不可能有买或替代品,只有他们有货可供,12.5元/只(相当与一只2SC1971的价)。
几年来,圈内又相继出现了所谓发射距离更远的D50的精品发射管,一时间电子报刊与网上有供D40、D50的信息漫天飞,,无意例外他们的价格都高的离谱,甚至我还看到了声称可以发射5公里的发射管D60的广告,我的天那!
但是到你经过千方百计真的把那些所谓的D系列弄到手时,你却发现并不像传说的那样好使,为什么哪?当你仔细观察这些D管是它们不是被打磨掉了原有型号就是又被重新印是了D40、 D50的字样,没见有人买到过真正用激光印有D40的管子。
其实商家大多是用一些功率稍大而且有宽通频带的高频管来冒充D40、D50,这也是为什么D40的管脚排列没有准说法的原因。本人就曾买到过用2SC8050冒充的(因为商家未把原型号打磨干净,可以隐约看得见原字样)真是悲哀!
为什么要特意把以印好的产品型号再抹去,或再印上做工并不怎么样的“D40”字样。难道一个产品还怕出名吗?说到着,大家可以想一想这一切都是为什么?——虚张声势的炒作,是为了掩饰什么?答案只有一个:因为根本就没有 D40与D50 这些管子,是编造出来的。
其实请大家在制作的时候,发射电路都是差不多的,无非是震荡和高频放大,选用发射管是可多找一下器件的参数资料,合适你的要求就行了,在做调频发射实验是可使用相对易购的三极管如:2N3866、2SC2053、2sc2538、2SC1970等是相当不错的,实际视距发射距离大于1.5公里。

51DZ:

我完全相信D40、D60、DX0的管子(以后称D系列)全是炒作,或者用其它的管冒牌而来(不排除未来出现光刻的代替品,因为现在这些工艺也很普遍了)

现列出以下几点让大家再分析分析:

  一、违反市场需求、市场规律的原则:

1、世界上这么多大型的晶体管厂家为什么不生产D系列?是不具备D系列的生产能力吗?还是不在意D系列的利润?

2、D系列说得再好,也只不过是一个管子,如果真有这样出众的性能,应用也是非常非常广的,对讲机、子母机等。

3、即然应用广,就会需求量大,进一步刺激晶体管厂家生产。结果,在众多的《晶体管手册》上也查不到参数。

  二、技术含量不在管子上,纯属商业炒作。

1、本人是一个十几年的电子爱好者,无线发射的实验做了无数种、无数个。为什么本人仍用9018设计无线话筒套件,第一是9018便宜,第二是9018效果好。

2、至于距商和音质,我每次都用到过9018,不同批的9018在效果上会有小小差别,但都能调整到很好的效果。

3、在距离方面,这存在一个真空。你可以说发射距离有100米、1000米、10000米。
试问一下,有谁用过同一个接收机,接收过用不同器件组装的FM发射装置(调到同样的发射功率)?
即使是不同的发射装置,你能保证发射功率一样,你又保证了发射波谱(能量分布)一样吗?

经过我更换不同的接收机接收本站的9元的无线话筒(90CM软电线做发射天线和接收天线,加3V电源,电流小于50MA时),距商大约在100米(6元钱一个的收音机)和2000米左右(借的朋友的一个收音头,仍用90CM的软电线做天线)。
换句话说,我的9018无线话筒发射距离也可以达到2公里(即使没有2000也不会小于1800,计步测量)。

我相信:如果将接收机灵敏度和选择性再提高的话,并配上跟着频率制作的八木天线的话,距离还会数十倍的增加。否则的话,美国在火星机器人上的无线电发射功率就还要增加100倍以上(相当于一个几十千瓦的广播电台的发射功率不算大吧,我相信目前的最大发射功率小于100瓦(它的发射功率肯定是可以根据信号强弱控制的)

由于我以前实验时是在没有干扰的家乡,现在在深圳这里,用稍好的收音机就能轻松的达到500米,因此,我们没敢写太远的距商,但是,实际上发射距离1KM,2KM是可以做得到的,不过我们并不号称1KM,2KM。

而D系列的产品如果真能轻松达到1KM,2KM的话,那么换用稍好的收音机就一定达到4KM,8KM,目前还没有那里有介绍,D 系列就有4KM,8KM。因此,我相信,D系列的管根本不存在,完全是在用比9018稍大功率一点的管在代替。


1、 本站不保证以上观点正确,就算是本站原创作品,本站也不保证内容正确。
2、如果您拥有本文版权,并且不想在本站转载,请书面通知本站立即删除并且向您公开道歉! 以上可能是本站收集或者转载的文章,本站可能没有文章中的元件或产品,如果您需要类似的商品请 点这里查看商品列表!
本站协议 | 版权信息 |  关于我们 |  本站地图 |  营业执照 |  发票说明 |  付款方式 |  联系方式
深圳市宝安区西乡五壹电子商行——粤ICP备16073394号-1;地址:深圳西乡河西四坊183号;邮编:518102
E-mail:51dz$163.com($改为@);Tel:(0755)27947428
工作时间:9:30-12:00和13:30-17:30和18:30-20:30,无人接听时可以再打手机13537585389