什么是对讲机?对讲机的英文名称是:two way radio,它是一种双向移动通信工具,在不需要任何网络支持的情况下,就可以通话,没有话费产生,适用于相对固定且频繁通话的场合。对讲机的种类繁多,本站为大家提供的是一种玩具性的对讲机套件,这既可以提高自己的动手能力,又可以学到一定的技术知识。
如果要实现对讲功能需装配2套(1对)本机
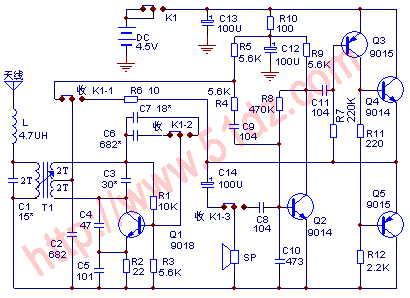
电路原理图:

工作原理:
如图,Q1高频管的集电集到发射极接有C4正反馈电容,这个正反馈信号会使用电路产生高频振荡,同时,由于天线会接收到空中的电磁波,并通过L加到T1,使得Q1能根据空间电磁破的变化而振荡也发生变化,起到灵敏度极高的超再生检波作用。超再生检波出来的音频信号通过R4C9传输到Q2进行前置放大,经过前置放大后的信号就可以再经Q3推动、Q4、Q5功率放大去推动SP扬声器发出声音了,这就是对讲机的接收过程。通过调节T1的磁芯、C1、C3、C4还可以改变接收信号的频率,当接收频率刚好等于当地广播电台的频率时,还可以当收音机用。
当需要讲话时,请接下“收”开关,这时,SP喇叭原本是接在输出发声的,现在变成了当作话筒来拾取音频信号了,SP的音圈随着声音的振动感应出微弱的电信号经过Q2放大,再经过经Q3推动、Q4、Q5功率放大后加到了Q1的集电集,Q1的集电极电压会随着声音的变化而变化,经过,导致了Q1的高频振荡信号幅射到空音的强弱也在随声音变化而变化,这时本机就相当于是一个小小的无线发射台了。
因此,本对讲机要保证发射的频率和接收的频率是一样,才能完成对讲,因此本元件包给大家配了多只电容,可以确保大家安装后都能可靠的对讲。说明:刚装好的电路板,随便接上一根天线一般就能在几米内对讲,这是本站能保证的。然后,请大家慢慢拉开距离,越调试得好,距离就越远,需要更远的距离,请配更好的天线和更高的电源电压,这还需要大家自己去探索。
装好的成品并带有外壳的图如下,此元件包,是不包含外壳,喇叭,螺丝,电池弹簧片等等元件。

本套件包含有电路板,所有电路板上的元件,天线,制作说明书,胶袋包装。
由于本站主要是为了让大家在玩的过程中就学到技术,本站只提供最基本的需求,不提供对讲机的高级配置,以下是详细介绍和说明:
1、本站业余对讲机发射频率为在业余频率27MHz或者49MHz左右,建议配置两米长左右的拉杆天线,否则,发射距离会很短很短。
2、为了提高无线对讲距离,本机最佳电源电压为9V,建议用两至三块旧手机电池串联供电,这样可以加大发射距离。
3、为了降低成本,本元件包仅仅只包括图中看到的电路板以及板上安装的元件——电源开关、对讲开关、接收发射可调线圈、高低频三极管、电阻和电容。天线
4、本元件包不含外壳、电池盒,喇叭等,当然,电路原理图,注意事项说明还是有的,这点请大家放心。
5、本站有专业的电子工程师,现在的对进机线路基本上达到了一个全新的水平,装调容易,原理清楚,资料详细,实在是电子爱好者不可以多得的优秀实习套件之一。
6、套件中已经有电路原理图,制作注意事项,问题解决方法等说明。最后要说明的是:一个人买的话,建议买两套,否则,只有一套的话,你就会只能自己一个人讲没有人收听,而你又收不到别人讲话。当然,你可以自由改动发挥,很容易再做成一个小功放、超再生收音机(改线圈)、喊话器(加1元钱的话筒)、断线报警器、电子小喇叭等,当然,这些就请大家自己再参考《电子报》《北京电子报》《无线电》《电子世界》《家电维修》《电子文摘》《广东电子》《家庭电子》……
查看和发表评论 管理员一般会在8-48小时内回复,会删除无意义的留言以及重复留言,请保证留言标题清晰,内容明确! 1、评论不代表本站观点。 另外,即使是本站原创作品,本站也不保证内容绝对正确。 2、如果您拥有本文版权,并且不想在此处发表,请书面通知本站立即删除并且向您公开道歉! |